芯片资讯
- 发布日期:2024-01-05 12:35 点击次数:145
1、总论
总论:锂电铜箔空间广阔,轻薄化趋势下复合铜箔崭露头角
铜箔下游需求旺盛,锂电铜箔空间广阔: 铜箔是锂电、电子领域的重要材料,主要用于集成电路板、锂电池电极等产品的生产; 受益于下游新能源汽车、储能、3C数码、小动力、电动工具等领域需求的增长,锂电池规模不断扩大,带动锂电铜箔市场需求 提升。2022年中国国内锂离子电池的出货量为655GWh,同比增长102.4%;全球市场上锂电铜箔出货量为52.3万吨,同比增速 为35.7%。其中中国市场锂电铜箔的出货量38.6万吨,同比增速为37.7%; 动力电池及储能需求持续快速增长,推动锂电铜箔空间持续增大。我们预测2025全球锂电池出货量达到2227GWh,预计锂电 铜箔市场规模2025年达1076亿元,2022-2025年CAGR达31%。
总论:复合铜箔可有效提升能量密度
相比传统电解铜箔,复合铜箔能有效提高锂电池能量密度,以6 μm铜箔为例: 从铜箔总质量来看,由PET、PP和PI为基膜的复合铜箔每平方米的质量分别为23.44g、21.52g和23.52g,显著低于传统铜箔 的质量53.76g; 从成品电池的能量密度来看,按照铜箔质量占动力电池总质量的11%测算,采用由PET、PP和PI为基膜的复合铜箔分别可以 提升电池能量密度达6.6%、7.1%和6.6%。
总论:复合铜箔原材料成本更低,约为传统铜箔的34%
相比传统电解铜箔,复合铜箔具有更低的原材料成本: 6μm的传统铜箔主要由铜组成,6μm复合铜箔主要由4μm PET材料 和1μm*2的铜层组成。 截止2023年3月31日数据,市场上电解铜价为69450元/吨,PET材 料参考价为7690元/吨,PP材料参考价为7825元/吨,价格相差巨大 。而受技术差异影响,国内外不同类别PI薄膜价格相差较大,最低 价亦接近20万元/吨,成本高昂难以大规模应用于复合铜箔量产。 随着铜价与高分子基膜价格走低,传统与复合铜箔原料成本双双下 降,但复合铜箔仍具有显著原材料成本优势。
总论:复合铜箔渗透率有望不断提升,空间突破291亿
随着复合铜箔技术进步及应用场景的增加,复合铜箔的市场渗透率将不断提升,带来市场需求增量空间。 基本假设:1)复合铜箔市场渗透率不断提高,预计2025年达到12%;2)每GWh锂电池所需复合铜箔面积固定为1000万平方 米;3)同一年度,乐观情形下,复合铜箔市场渗透率相比中性情形会高出5%,而悲观情形下则反之。 根据我们的中性情景测算,预计2025年复合铜箔市场空间将达到179.05亿元。乐观情形下,有望突破291亿元。
2、下游需求旺铜箔千亿市场,复合铜箔崭露头角
下游需求旺盛,铜箔市场增量可观
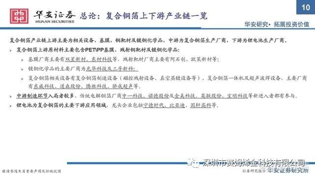
下游需求旺盛,铜箔市场增量可观。铜箔是锂电、电子领域重要的基础材料,主要用于集成电路板、锂电池电极等产品的生产 ,下游应用领域广泛。根据制备工艺的不同,传统铜箔可分为压延铜箔与电解铜箔两大类,其中压延铜箔具有较好的延展性, 是早期软板制程所用的铜箔,可以应用于柔性覆铜板领域;电解铜箔则多应用于电子电路和锂电池生产,具有成本优势,是目 前主流铜箔产品,总产量占比达98%以上。锂电铜箔是锂电池制造的重要组成部分,是锂电池负极材料载体和集流体的首选材 料,约占锂电池材料成本的8%。
下游锂电需求旺盛,锂电铜箔出货量高增
受益于下游新能源汽车、储能、3C数码、小动力、电动工具等领域需求的增长,锂电池规模不断扩大,带动锂电铜箔市场需求 提升。2022年中国国内锂离子电池的出货量为655GWh,同比增长102.4%。下游需求的增长带动锂电铜箔的出货量高增,全 球市场上锂电铜箔出货量为52.3万吨,同比增速为35.7%。其中,中国市场锂电铜箔的出货量38.6万吨,同比增速为37.7%。 我们认为,随锂电下游需求的进一步增长,锂电铜箔行业的产销量有望保持高速增长态势。
锂电铜箔轻薄化趋势渐显,2025年有望突破1076亿
电池需求加速增长,锂电铜箔空间逐步释放。动力电池及储能 需求持续快速增长,推动锂电铜箔空间持续增大。我们预测 2025全球锂电池出货量达2227GWh,结合铜冠铜箔招股说明书 披露各厚度尺寸锂电铜箔铜耗量,基于以下假设进行测算: 1)根据德福科技招股说明书披露的各厚度尺寸的锂电铜箔单价 ,我们认为随着铜箔轻薄化趋势、渗透率提升规模效应以及铜 价承压,各尺寸铜箔单价未来几年趋于下降; 2)根据中国电子铜箔资讯网披露的各厚度尺寸的渗透率信息, 4.5μm锂电铜箔市场渗透率不断提升,Avago假设4.5μm和6μm市占率 2025年分别达到19%和64%,其余尺寸渗透率逐年下降; 3)假设锂电铜箔单GWh铜耗量,4.5μm/6μm/8μm/8μm以上各 不同厚度的锂电铜箔铜耗量分别为450/600/750/1000吨 我们预计锂电铜箔市场规模2025年达1076.37亿元,2022-2025 年CAGR达31%
3、性能成本全方位对比测算复合铜箔与传统铜箔
相较传统铜箔,复合铜箔可降本增效提升安全性
相较传统铜箔,复合铜箔结构特殊有诸多优点。 复合铜箔的特殊结构可以有效控制电池热失控问题,提升电池寿命和安全性; 以6μm铜箔为例:按照铜箔占动力电池11%测算:则PET、PP和PI铜箔替换传统铜箔分别可提升动力电池能量密度6.61%、 7.1%和6.6%; 以6μm铜箔为例:据测算,PET/PP铜箔每平米原材料成本约为传统铜箔的34%左右;考虑到工良品率提升及规模效应,预计 2025年PET/PP铜箔成品总成本约为传统铜箔70.8%、79.6%。 同时复合铜箔也有改进空间:如产热高导热差、电池循环寿命略低等。
有效控制穿刺问题提升安全性,导热性相对较弱
复合铜箔相较于传统铜箔产热高,导热性差: 根据电阻R的计算公式(R=ρL/S,ρ是电阻率,由材料性质决定;L是长度;S是横截面积),当铜厚度由电解铜箔的6 μm分别 降到PET复合铜箔的2 μm时,相应的铜箔阻值变为原始电解铜箔的3倍。 由焦耳定律Q=I²Rt,其中i为电流,t为电流持续时间,可得在电流不变的情况下,产生的热量Q与阻值R成正比。因此,若6μm 复合铜箔的阻值为6μm电解铜箔的3倍,则电池运行过程中复合铜箔产生的热量也会是电解铜箔产生热量的三倍。 对于锂电池来说,散热性能不佳可能导致电池爆炸。相对于锂电池内部其他材料,铜材料属于热的良导体。因此铜箔在锂电池 内部还要发挥重要的导热作用。当铜箔厚度降低,特别是低于1 OZ后,铜箔导热性能将显著变差。复合铜箔中仅有2 μm厚的铜 ,且PET属于热的不良导体。上述因素叠加,将导致锂电池内部热量传递受阻,加剧锂离子电池内部材料的分解,增加风险。
主要高分子基膜材料PET、PP、PI物化性能对比
铜箔质量约占三元动力电池总质量的11%,采用质量较轻的复合铜箔替换传统铜箔利于提升电池能量密度。复合铜箔主要使用 PET、PP 和 PI 三种高分子材料替换部分铜材,其中PET、PI 密度为铜的1/7,PP密度为铜的1/10,可有效降低铜箔总质量。 物理性能方面:1)PET抗拉强度高、弯折性能好且具有绝缘性,改性后可耐受130-140℃高温;2)PP材料的密度最低,但 韧性较差、与铜的结合性有待提升,且可耐受温度在三种材料中最低;3)而PI材料具极好力学性能,可耐受290 ℃高温;化学性能方面:PET材料不耐强酸强碱,而PP、PI材料可在强酸强碱环境下良好运作; 目前,PP材料与铜的结合性问题仍有待突破,PI材料虽性能优异但成本过高难以推广。而通过调节电解液配方,可以一定程 度上缓解PET材料不耐强酸强碱环境的问题,故PET材料目前应用相对广泛和成熟。
主流工艺尚未确立,主要有一步、两步和三步法
相比传统锂电铜箔,复合铜箔的工艺有所简化分为: 一步法、两步法和三步法: 根据重庆金美环评报告,传统铜箔工艺需要经过溶铜 、净化、电解、制箔及后续处理等多达12道以上的工 序;复合铜箔的制备方法主要分为三种,根据物理相 沉积(PVD)、化学沉积和水电镀的使用情况,分别 是:一步法、两步法和三步法。 1)一步法采用化学沉积或是磁控溅射一步成型; 2)两步法采用磁控溅射打底,再用水电镀完成剩余部 分; 3)三步法采用磁控溅射打底,真空蒸镀为补充,最后 用水电镀完成剩余部分。相比传统锂电铜箔,复合铜 箔的工艺流程更为简单。
综合成本优势突出,复合铜箔约为传统铜箔70%
复合铜箔于原材料成本与工艺成本具有显著优势,PET铜箔 综合成本有望低于2.9元/m²,前景广阔: 综合材料成本与工艺成本考虑,复合铜箔具有显著成本优势 ,其中PET铜箔综合成本有望低于2.9元/m²,市场前景广阔 。根据我们的测算: 至2025年电解铜箔总生产成本将达到4.07元/m²; PET铜箔总生产成本将逐步降低至2.88元/m²,约为电解铜 箔生产成本的70.80%; PP铜箔总生产成本将逐步下降至3.24元/m²,约为电解铜 箔生产成本的79.63%; 复合铜箔成本优势显著,未来市场渗透率有望逐步走高,逐 步替代传统电解铜箔。
4、复合铜箔市场空间有望突破290亿,CAGR可达83.89%
随着复合铜箔技术进步及应用场景的增加,复合铜箔的市场渗透率将不断提升,带来市场需求增量。 假设:1)复合铜箔市场渗透率不断提高,预计2025年达到12%;2)每GWh锂电池所需复合铜箔面积为1000万平方米;3)同 一年度,乐观情形下,复合铜箔市场渗透率相比中性情形会高出5%,而悲观情形下则反之。根据我们的中性情景测算,预计 2025年复合铜箔市场空间将达到179.05亿元。乐观情形下,2025年预计复合铜箔市场需求有望突破291亿元。
报告节选:



































- 从ISSCC论文看半导体行业的走势2024-10-17
- 芯片行业正在经历“冰火两重天”2024-05-26
- 半导体材料供应商3M宣布停产后,芯片行业急需寻找替代品2024-05-07
- 韩国呼吁美韩就《芯片法案》进行合作避免半导体行业震荡2024-04-29
- 1000亿中国科创产业母基金启动 行业面临四大机遇2024-01-09
